编程规范
命名规范
命名规范是编程范式中最重要的一部分,他直接影响到代码的可读性和可维护性
常见的命名形式
camelCase小驼峰命名法PascalCase大驼峰式命名法(首字母大写)snake_case下划线命名法kebab-case短横线命名法UPPER_CASE大写命名法
Git规范
分支管理和命名规范
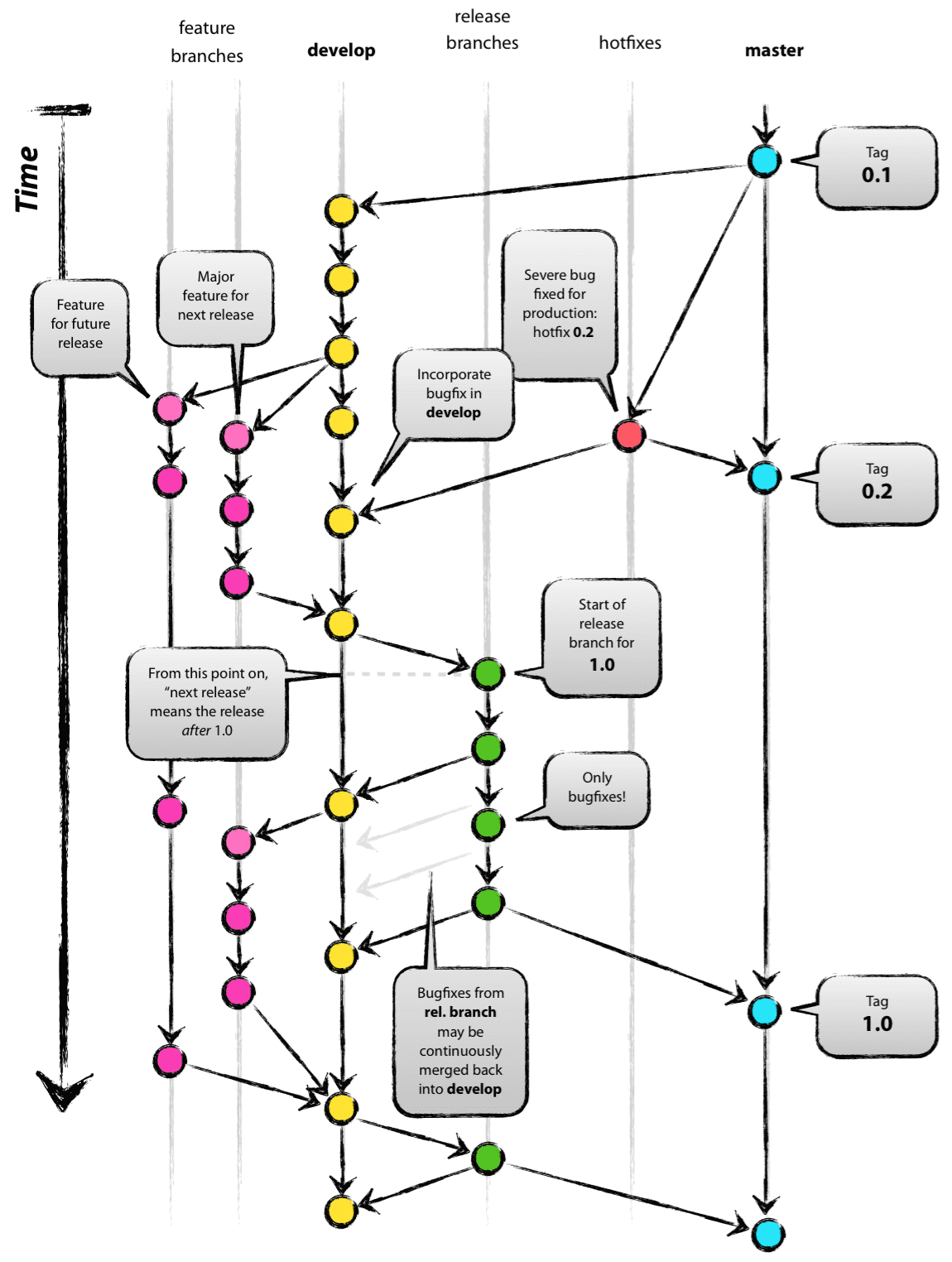
如下图所示,是Git分支管理规范

master / main主分支- 用于存放对外发布的稳定版本(不能直接在该分支上开发,只能从
develop分支合并过来)
- 用于存放对外发布的稳定版本(不能直接在该分支上开发,只能从
develop开发分支- 用于存放最新的开发版本(所有新功能都以该分支来创建自己的开发分支,该分支只做合并操作,不能直接在该分支上开发)
feature功能分支- 用于开发新功能(在
develop上创建分支,以自己开发功能模块命名,功能测试正常后合并到develop分支) feature分支推荐命名规范:feature/日期-开发者-功能模块
- 用于开发新功能(在
hotfix紧急 bug 修复分支- 用于修复线上版本的 bug(在
master分支上创建,修复完成后合并到master) hotfix分支推荐命名规范:hotfix/日期-开发者-修复内容
- 用于修复线上版本的 bug(在
release预发布分支- 用于当需要为发布新版做准备时(在
develop上创建分支,以版本号命名,测试完成后合并到master和develop) release分支推荐命名规范:release/版本号
- 用于当需要为发布新版做准备时(在
在日常开发中,通常使用可视化工具 sourcetree 进行版本管理
commit提交规范
git commit message的格式
txt
<type>(<scope>): <subject>
<body>
<footer>type类型scopecommit的影响范围subjectcommit的描述bodycommit的详细描述footer关联issue
举例子:
txt
feat(auth): add user authentication feature
- Implemented user login and registration
- Added JWT token for authentication
Fixes #123| type | 含义 |
|---|---|
| feat | 新功能 |
| fix | 修复 bug |
| docs | 文档类改动 |
| style | 代码格式改动,或其他样式改动 |
| refactor | 重构(既不是新增功能,也不是修复bug) |
| perf | 性能优化相关 |
| test | 单元测试 |
| build | 构建工具或者依赖项的改动 |
| ci | 修改项目持续集成流程 |
| chore | 其他类型的提交 |
| revert | 恢复或还原相关提交 |
| wip | draft | 托管平台对应的草稿标识 |